Hỗ trợ tư vấn
Tư vấn - Giải đáp - Hỗ trợ đặt tài liệu
Mua gói Pro để tải file trên Download.vn và trải nghiệm website không quảng cáo
Tìm hiểu thêm »Phiếu bài tập cuối tuần lớp 2 môn Toán Chân trời sáng tạo - Tuần 34 tổng hợp các dạng bài tập môn Toán trong chương trình học của mỗi tuần. Các bài tập sau đây giúp các em học sinh rèn luyện nâng cao kỹ năng giải Toán.
I. TRẮC NGHIỆM
Khoanh vào chữ cái đặt trước câu trả lời đúng hoặc làm theo yêu cầu:
Câu 1: Trong phép tính:
2 x 5 = 10, số 5 được gọi là:
A. Tích
B. Số hạng
C. Thừa số
D. Tổng
Câu 2: Tích của 2 và số lớn nhất có 1 chữ số là:
A. 2
B. 81
C. 11
D. 20
Câu 3: Số thích hợp điền vào ô vuông là:

A. 8
B. 20
C. 18
D. 16
Câu 4: Cho dãy số:
2; 4; 6; 8;......;.......;.........;..........
Số thứ 8 trong dãy số trên là:
A. 10
B. 12
C. 14
D. 16
Câu 5: Kết quả của phép tính 5 x 9 – 28 là:
A. 27
B.17
C. 83
D. 12
Câu 6. Viết tên hình khối dưới mỗi vật có dạng hình khối đó:

Câu 7. Một bến xe có 180 ô tô, sau khi một số ô tô rời bến, trong bến còn lại 65 ô tô? Hỏi có bao nhiêu ô tô đã rời bến?
A. 135 ô tô
B. 125 ô tô
C. 115 ô tô
D. 105 ô tô
II. TỰ LUẬN
Bài 1. Viết đơn vị đo độ dài thích hợp vào chỗ chấm:
a) Cột cờ trường em cao khoảng 10….
b) Chiều cao phòng học lớp em khoảng 4…..
c) Quãng đường Hà Nội – Hải Phòng dài khoảng 102…..
d) Chiều dài bàn học của em dài khoảng 80…..
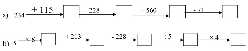
Bài 2: Số?

Bài 3. Quãng đường từ Hà Nội đi Vinh dài 308km, ngắn hơn quãng đường từ thành phố Hồ Chí Minh đến Cà Mau 50km. Tính quãng đường từ thành phố Hồ Chí Minh đến Cà Mau.
Bài 4: Tổng của hai số là số lớn nhất có ba chữ số khác nhau, số bé là 432.
a) Tìm số lớn.
b) Tìm hiệu của hai số đó.
I. TRẮC NGHIỆM
Khoanh vào chữ cái đặt trước câu trả lời đúng hoặc làm theo yêu cầu:
Câu 1: Trong phép tính:
2 x 5 = 10, số 5 được gọi là:
C. Thừa số
Câu 2: Tích của 2 và số lớn nhất có 1 chữ số là:
B. 81
Câu 3: Số thích hợp điền vào ô vuông là:

B. 20
Câu 4: Cho dãy số:
2; 4; 6; 8;......;.......;.........;..........
Số thứ 8 trong dãy số trên là:
D. 16
Câu 5: Kết quả của phép tính 5 x 9 – 28 là:
B.17
Câu 6. Viết tên hình khối dưới mỗi vật có dạng hình khối đó:

Câu 7. Một bến xe có 180 ô tô, sau khi một số ô tô rời bến, trong bến còn lại 65 ô tô? Hỏi có bao nhiêu ô tô đã rời bến?
C. 115 ô tô
II. TỰ LUẬN
Bài 1. Viết đơn vị đo độ dài thích hợp vào chỗ chấm:
a) Cột cờ trường em cao khoảng 10m
b) Chiều cao phòng học lớp em khoảng 4m
c) Quãng đường Hà Nội – Hải Phòng dài khoảng 102km
d) Chiều dài bàn học của em dài khoảng 80cm
Bài 2: Số?

Bài 3. Quãng đường từ Hà Nội đi Vinh dài 308km, ngắn hơn quãng đường từ thành phố Hồ Chí Minh đến Cà Mau 50km. Tính quãng đường từ thành phố Hồ Chí Minh đến Cà Mau.
Quãng đường từ thành phố Hồ Chí Minh đến Cà Mau là:
308 - 50 = 258 (km)
Đáp số: 258km
Bài 4: Tổng của hai số là số lớn nhất có ba chữ số khác nhau, số bé là 432.
a) Tìm số lớn.
b) Tìm hiệu của hai số đó.
Số lớn nhất có ba chữ số khác nhau: 978
a) Số lớn là: 987 - 432 = 555
b) Hiệu của 2 số đó là: 555 - 432 = 123
Theo Nghị định 147/2024/ND-CP, bạn cần xác thực tài khoản trước khi sử dụng tính năng này. Chúng tôi sẽ gửi mã xác thực qua SMS hoặc Zalo tới số điện thoại mà bạn nhập dưới đây:
Mở khóa quyền truy cập vào hàng ngàn tài liệu độc quyền và nhận hỗ trợ nhanh chóng từ đội ngũ của chúng tôi.