Hỗ trợ tư vấn
Tư vấn - Giải đáp - Hỗ trợ đặt tài liệu
Mua gói Pro để tải file trên Download.vn (không bao gồm tài liệu cao cấp) và trải nghiệm website không quảng cáo
Tìm hiểu thêm »Phiếu bài tập cuối tuần lớp 2 môn Toán sách Cánh Diều - Tuần 6 tổng hợp các dạng bài tập môn Toán trong chương trình học của mỗi tuần. Các bài tập sau đây giúp các em học sinh nâng cao kỹ năng giải Toán.
Nội dung bài học
Bài 1: Khoanh vào chữ cái đặt trước câu trả lời đúng:
a) 1 dm 1 cm = ………………
A. 11cm
B. 10cm
C. 100cm
D. 2cm
b) Tổng của 27 và 4 là:
A. 23
B. 68
C. 21
D. 31
c) Số liền sau của 99 là:
A. 97
B. 98
C. 99
D. 100
d) 87 – 22 = ……………. Số thích hợp để điền vào chỗ chấm là:
A. 56
B. 65
C. 55
D. 66
Bài 2: Nối phép tính với kết quả đúng
|
47 + 6 |
|
42 |
|
27 + 15 |
|
26 |
|
17 + 9 |
|
53 |
|
37 + 17 |
|
54 |
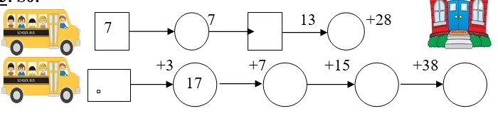
Bài 3: Số:

Bài 4: Tính nhẩm
7 + 4 =
4 + 7 =
7 + 5 =
5 + 7 =
7 + 6 =
6 + 7 =
7 + 7 =
0 + 7 =
7 + 8 =
8 + 7 =
7 + 3 =
3 + 7 =
Bài 5: Điền số thích hợp vào chỗ chấm
7 + ....... = 11
5 + 7 = ........
7 + .....= 13
....+ 7 = 15
....... + 6 = 13
........+ 7 = 16
7 + ....= 12
.... + 7 = 14
Bài 6: Đặt tính rồi tính tổng của:
a. 47 và 26
b. 57 và 18
c. 67 và 29
d. 77 và 15
Bài 7: Điền dấu (<, >, =)
17 + 18 ..... 28 + 17
17 + 28 ..... 17 + 29
17 + 26 ..... 18 + 25
37 + 38 ..... 38 + 37
47 + 39 ..... 27 + 49
26 + 48 ...... 28 + 36
Bài 8: Đúng ghi Đ, sai ghi S:
a. Tổng của 7 và 28 cũng bằng tổng của 8 và 27
b. Nếu số bị trừ là số lớn nhất có hai chữ số và số trừ là số nhỏ nhất có một chữ số thì hiệu là 10
c. 60cm =6 m
d. Năm nay Hương 7 tuổi. Lan ít hơn Hương 2 tuổi. Vậy số tuổi của Lan là 5 tuổi.
Bài 9: Săp xếp các số: 19, 51, 23, 25, 70 theo thứ tự:
a) Từ bé đến lớn: ................................................................................................
b) Từ lớn đến bé:.................................................................................................
Bài 10: Giải bài toán
Bài giải
Lan hái được 25 quả táo, An hái được ít hơn Lan 8 quả táo. Hỏi An hái được bao nhiêu quả táo?
Bài 11: Giải bài toán theo tóm tắt sau:

Bài 12: Giải bài toán :
Bài giải
Lớp 2A có 27 học sinh. Lớp 2B có 25 học sinh. Hỏi cả hai lớp có tất cả bao nhiêu học sinh?
Bài 13: Dựa vào tóm tắt, nêu bài toán rồi giải bài toán sau:
Mai có
Lan ít hơn
Lan có
: 29 viên bi
: 5 viên bi
:...... viên bi?
Bài 14: Hình bên có:

……… hình tam giác
……… hình tứ giác
Bài 15: Kẻ thêm một đoạn thẳng vào hình sau để có 2 hình tam giác

Bài 1: Khoanh vào chữ cái đặt trước câu trả lời đúng:
|
Câu |
a |
b |
c |
d |
|
Đáp án |
A |
D |
D |
B |
Bài 2: Nối phép tính với kết quả đúng

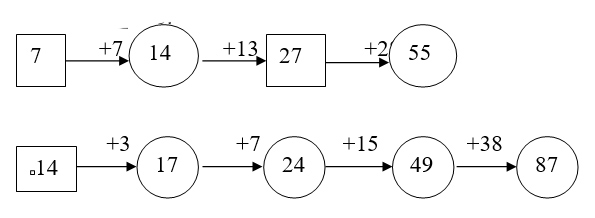
Bài 3: Số:

Bài 4
7 + 4 = 11
4 + 7 = 11
7 + 5 = 12
5 + 7 = 12
7 + 6 = 13
6 + 7 = 13
7 + 7 = 14
0 + 7 = 7
7 + 8 = 15
8 + 7 = 15
7 + 3 = 10
3 + 7 = 10
Bài 5: Điền số thích hợp vào chỗ chấm
7 + 4 = 11
5 + 7 = 12
7 + 6 = 13
8 + 7 = 15
7 + 6 = 13
9 + 7 = 16
7 + 5 = 12
7 + 7 = 14
Bài 6: Thực hiện đặt tính theo cột dọc, cần lưu ý viết các chữ số thẳng cột. Kết quả đúng:
a. 47 + 26 =73
b. 57 + 18 = 75
c. 67 + 29 = 96
d. 77 + 15 = 92
Bài 7: Điền dấu (<, >, =)
17 + 18 = 28 + 17
17 + 28 < 17 + 29
17 + 26 = 18 + 25
37 + 38 = 38 + 37
47 + 39 > 27 + 49
26 + 48 < 28 + 36
Bài 8.
a. Tổng của 7 và 28 cũng bằng tổng của 8 và 27: Đ
b. Nếu số bị trừ là số lớn nhất có hai chữ số và số trừ là số nhỏ nhất có một chữ số thì hiệu là 10: S
c. 60cm = 6 m: S
d. Năm nay Hương 7 tuổi. Lan ít hơn Hương 2 tuổi. Vậy số tuổi của Lan là 5 tuổi: Đ
Bài 9: Sắp xếp các số: 19, 51, 23, 25, 70 theo thứ tự:
a) Từ bé đến lớn: 19, 23, 25, 51, 70
b) Từ lớn đến bé: 70, 51, 25, 23, 19
Bài 10:
Bài giải
An hái được số quả táo là:
28 – 8 = 20 (quả táo)
Đáp số: 20 quả táo
Bài 11:
Bài giải
Chiều cao của anh là:
Anh cao số xăng-ti-mét là
87 + 8 = 95 (cm)
Đáp số : 95 cm
Bài 12:
Bài giải
Cả hai lớp có tất cả số học sinh là:
27+ 25= 52 (học sinh)
Đáp số: 52 học sinh
Bài 13: Bài toán : Mai có 29 viên bi. Lan có ít hơn Mai 5 viên bi. Hỏi Lan có bao nhiêu viên bi?
Bài giải
Lan có số viên bi là:
29 – 5 = 24( viên bi)
Đáp số : 24 viên bi
Bài 14: Hình bên có:
3 hình tam giác
6 hình tứ giác
Bài 15: Kẻ thêm một đoạn thẳng vào hình sau để có 2 hình tam giác

Tham khảo trọn bộ Bài tập cuối tuần môn Toán lớp 2 Cánh Diều Tại đây.
Theo Nghị định 147/2024/ND-CP, bạn cần xác thực tài khoản trước khi sử dụng tính năng này. Chúng tôi sẽ gửi mã xác thực qua SMS hoặc Zalo tới số điện thoại mà bạn nhập dưới đây: