Hỗ trợ tư vấn
Tư vấn - Giải đáp - Hỗ trợ đặt tài liệu
Mua gói Pro để tải file trên Download.vn (không bao gồm tài liệu cao cấp) và trải nghiệm website không quảng cáo
Tìm hiểu thêm »Ngày 04/05/2022, Bộ Lao động - Thương binh và Xã hội ban hành Công văn 1399/LĐTBXH-VL năm 2022 về tiếp nhận và giải quyết hưởng trợ cấp thất nghiệp trên Cổng dịch vụ công Quốc gia.
Theo đó, quy trình tiếp nhận, giải quyết hưởng trợ cấp thất nghiệp cho người lao động trên cổng Dịch vụ công Quốc gia gồm 05 bước. Trong đó, NLĐ cần thực hiện các bước sau đây:
|
BỘ LAO ĐỘNG THƯƠNG BINH VÀ XÃ HỘI |
CỘNG HÒA XÃ HỘI CHỦ NGHĨA VIỆT NAM |
|
Số: 1399/LĐTBXH-VL |
Hà Nội, ngày 04 tháng 5 năm 2022 |
Kính gửi: Chủ tịch Ủy ban nhân dân tỉnh, thành phố trực thuộc Trung ương
Thực hiện nhiệm vụ Chính phủ giao tại tiết c điểm 10 Mục I Nghị quyết số 107/NQ-CP ngày 11 tháng 9 năm 2021 về Phiên họp Chính phủ thường kỳ tháng 8 năm 2021 và Quyết định số 06/QĐ-TTg ngày 06 tháng 01 năm 2022 của Thủ tướng Chính phủ phê duyệt Đề án phát triển ứng dụng dữ liệu về dân cư, định danh và xác thực điện tử phục vụ chuyển đổi số quốc gia giai đoạn 2022-2025, tầm nhìn đến năm 2030, Bộ Lao động - Thương binh và Xã hội đã phối hợp với Văn phòng Chính phủ, Bảo hiểm xã hội Việt Nam và các cơ quan, đơn vị liên quan để cung cấp dịch vụ công giải quyết hưởng trợ cấp thất nghiệp trên Cổng Dịch vụ công quốc gia (tại địa chỉ https://dichvucong.gov.vn).
Để việc cung cấp dịch vụ công trực tuyến, hỗ trợ người lao động thực hiện thủ tục được nhanh chóng, thuận tiện, Bộ Lao động - Thương binh và Xã hội trân trọng đề nghị Chủ tịch Ủy ban nhân dân tỉnh, thành phố trực thuộc Trung ương chỉ đạo các cơ quan, đơn vị liên quan triển khai ngay các nội dung sau:
1. Sở Lao động - Thương binh và Xã hội, Trung tâm Dịch vụ việc làm triển khai, thực hiện theo quy trình, biểu mẫu của Bộ Lao động - Thương binh và Xã hội về việc tiếp nhận, giải quyết hưởng trợ cấp thất nghiệp trên Cổng Dịch vụ công quốc gia (quy trình kèm theo).
2. Sử dụng tài khoản quản trị cấp cao của Ủy ban nhân dân tỉnh, thành phố trực thuộc Trung ương (đăng ký bằng thiết bị chứng thư số được cấp cho Ủy ban nhân dân tỉnh hoặc cơ quan được Ủy ban nhân dân tỉnh ủy quyền quản lý) để phân quyền cho tài khoản quản trị của Sở Lao động - Thương binh và Xã hội và Trung tâm Dịch vụ việc làm để giải quyết thủ tục hành chính nêu trên.
Tài liệu hướng dẫn các bước thực hiện trên Hệ thống đối với tài khoản cấp cao và tài khoản giải quyết thủ tục hành chính trong chức năng “Hướng dẫn sử dụng” trên Cổng Dịch vụ công quốc gia (tại địa chỉ https://quantricovi.dichvucong.gov.vn).
Mọi thông tin chi tiết về sử dụng tài khoản, đề nghị liên hệ với đồng chí Nguyễn Đình Lợi, chuyên viên Cục Kiểm soát thủ tục hành chính, Văn phòng Chính phủ (điện thoại: 080.40551, 0984.688.909).
Trong quá trình tổ chức thực hiện nếu có phát sinh, vướng mắc đề nghị phản ánh về Bộ Lao động - Thương binh và Xã hội để tổng hợp, hướng dẫn.
Trân trọng cảm ơn./.
|
Nơi nhận: |
KT. BỘ TRƯỞNG |
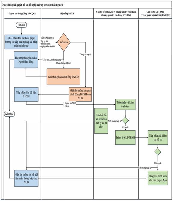
QUY TRÌNH TIẾP NHẬN, GIẢI QUYẾT HƯỞNG TRỢ CẤP THẤT NGHIỆP CHO NGƯỜI LAO ĐỘNG TRÊN CỔNG DỊCH VỤ CÔNG QUỐC GIA
(kèm theo công văn số 1399/LĐTBXH-VL ngày 04/5/2022)
1. Sơ đồ quy trình:

2. Mô tả quy trình:
Bước 1: Người lao động đăng ký tài khoản, đăng nhập trên cổng Dịch vụ công Quốc gia và thực hiện:
- Tìm kiếm và chọn nộp dịch vụ công: Giải quyết hưởng trợ cấp thất nghiệp
- Nhập thông tin đơn đề nghị trợ cấp thất nghiệp theo mẫu số 01
- Đính kèm hồ sơ:
+ Bản chụp hoặc bản scan giấy tờ chứng minh chấm dứt hợp đồng lao động hoặc hợp đồng làm việc theo quy định.
Chọn gửi Trung tâm dịch vụ việc làm thuộc Sở Lao động - Thương binh và Xã hội để tiếp nhận, giải quyết hồ sơ.
Bước 2: Cổng Dịch vụ công Quốc gia tự động chuyển thông tin người lao động (bao gồm họ và tên, số CMND/CCCD/hộ chiếu, Số sổ bảo hiểm xã hội, ngày chấm dứt hợp đồng lao động/hợp đồng làm việc) qua hệ thống của cơ quan Bảo hiểm xã hội.
Bước 3: Sau khi nhận được thông tin của người lao động từ Cổng Dịch vụ công Quốc gia chuyển đến, cơ quan bảo hiểm xã hội có trách nhiệm kiểm tra thông tin người lao động.
- Trường hợp 01: nếu thông tin số sổ bảo hiểm xã hội và một trong hai thông tin họ tên hoặc số CMND/CCCD/hộ chiếu không đúng với dữ liệu của cơ quan bảo hiểm xã hội thì trả lại kết quả không hợp lệ (lưu ý ghi rõ nội dung không chính xác) về Cổng Dịch vụ công Quốc gia để hiển thị thông báo ngay khi người lao động gửi hồ sơ.
- Trường hợp 02: nếu thông tin số sổ bảo hiểm xã hội và một trong hai thông tin họ tên hoặc số CMND/CCCD/hộ chiếu trùng với dữ liệu của cơ quan bảo hiểm xã hội thì trong thời hạn 02 ngày làm việc kể từ ngày nhận được thông tin từ Cổng Dịch vụ công Quốc gia chuyển đến, bảo hiểm xã hội phải trả lại thông tin về quá trình đóng bảo hiểm xã hội, bảo hiểm thất nghiệp của người lao động, thực hiện ký số và chuyển lại cho Cổng Dịch vụ công Quốc gia để chuyển hồ sơ trực tuyến đến trung tâm dịch vụ việc làm.
- Trường hợp 03: Nếu người lao động chưa được chốt sổ bảo hiểm xã hội thì cơ quan bảo hiểm xã hội gửi lại thông báo về việc chưa chốt sổ cho Cổng Dịch vụ công Quốc gia để hiển thị thông báo ngay cho người lao động khi gửi hồ sơ.
Bước 4: Trong thời hạn 16 ngày làm việc kể từ ngày nhận được dữ liệu tham gia bảo hiểm thất nghiệp của người lao động do bảo hiểm xã hội chuyển đến trên Cổng Dịch vụ công Quốc gia, cán bộ Trung tâm Dịch vụ việc làm rà soát, gửi hồ sơ người lao động đủ điều kiện hỗ trợ trình Sở Lao động - Thương binh và Xã hội theo đúng quy định (tùy thuộc vào điều kiện của từng địa phương, Trung tâm Dịch vụ việc làm và Sở Lao động - Thương binh và Xã hội có thể lựa chọn phương thức trình qua Cổng dịch vụ công Quốc gia hoặc trình trực tiếp).
Nếu hồ sơ không đạt yêu cầu, cán bộ cập nhật thông tin từ chối hồ sơ có đính kèm văn bản nêu rõ lý do trên cổng Cổng dịch vụ công Quốc gia.
Bước 5: Trong thời hạn 2 ngày làm việc kể từ ngày nhận được hồ sơ do Trung tâm Dịch vụ việc làm chuyển đến, Sở Lao động - Thương binh và Xã hội phản hồi kết quả:
- Trường hợp hồ sơ không đạt yêu cầu, cán bộ cập nhật trạng thái từ chối hồ sơ và đính kèm văn bản trả lời lên Cổng Dịch vụ công Quốc gia để thông báo cho người lao động.
- Trường hợp hồ sơ hợp lệ, cán bộ cập nhật trạng thái Duyệt hồ sơ và đính kèm quyết định hưởng trợ cấp thất nghiệp theo mẫu số 02 (có ký số).
Khi hồ sơ được phê duyệt hoặc bị từ chối, hệ thống gửi thông báo qua SMS tới người lao động, đồng thời hiển thị thông tin, văn bản liên quan trên cổng Dịch vụ công Quốc Gia./.
Ghi chú:
1. Trong thời gian hưởng trợ cấp thất nghiệp người lao động thực hiện quyền và trách nhiệm theo quy định hiện hành.
2. Việc chuyển quyết định hưởng trợ cấp thất nghiệp cho cơ quan bảo hiểm xã hội chi trả và cấp thẻ bảo hiểm y tế cho người lao động thực hiện theo quy định hiện hành.
.....................
Mời các bạn tải File tài liệu để xem thêm nội dung Công văn
Theo Nghị định 147/2024/ND-CP, bạn cần xác thực tài khoản trước khi sử dụng tính năng này. Chúng tôi sẽ gửi mã xác thực qua SMS hoặc Zalo tới số điện thoại mà bạn nhập dưới đây: