Hỗ trợ tư vấn
Tư vấn - Giải đáp - Hỗ trợ đặt tài liệu
Mua gói Pro để tải file trên Download.vn (không bao gồm tài liệu cao cấp) và trải nghiệm website không quảng cáo
Tìm hiểu thêm »|
PHÒNG GIÁO DỤC VÀ ĐÀO TẠO TRƯỜNG TIỂU HỌC TOÀN THẮNG |
BÀI KIỂM TRA ĐỊNH KÌ CUỐI KÌ I ĐỀ THI MÔN: TOÁN - LỚP 1 |
Câu 1: Viết số thích hợp (theo mẫu):

Câu 2. Số?

Câu 3: Điền dấu tương ứng

Câu 4.
a, Tính:
![]()
b) 6 + 0 + 4 = ..… 3 - 2 + 5 = ..… 10 - 8 + 4 = ..... 10 + 0 - 3 = ..…
Câu 5. Viết phép tính thích hợp.
a. Bình có: 9 quả bóng bay
Cho em: 3 quả bóng bay
Còn: ... quả bóng bay?
b. 
Câu 6: Nối (theo mẫu)

Câu 7: Hình bên có:

a) ....... hình tam giác.
b) ......... hình chữ nhật.
c) ........... tròn
Câu 8. Điền số và dấu thích hợp để được các phép tính đúng:

-----------------------------------------------------------------------------------
|
PHÒNG GIÁO DỤC VÀ ĐÀO TẠO TRƯỜNG TIỂU HỌC TOÀN THẮNG |
BÀI KIỂM TRA ĐỊNH KÌ CUỐI KÌ I ĐỀ THI MÔN: TIẾNG VIỆT- LỚP 1 |
I. Đọc thành tiếng: (6 điểm)
Giáo viên ghi bảng các âm, vần; từ ngữ và câu sau lên bảng lớp sau đó gọi từng học sinh đọc.
a/ Các vần: ong, ăng, ung, uông
b/ Các từ ngữ: cái võng, măng tre, bông súng, quả chuông.
c/ Các câu:
Cái gì cao lớn lênh khênh
Đứng mà không tựa, ngã kềnh ngay ra?
II. Bài tập: (4 điểm)
2- Chọn vần thích hợp điền vào chỗ chấm: (2 điểm)
- im hay um: xem ph........ ch....... nhãn
- em hay êm: x…… ti vi ghế đ........
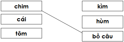
3- Nối ô chữ cho phù hợp (2 điểm)

Giáo viên đọc cho học sinh viết các âm, vần và từ ngữ dưới đây. (Mỗi âm, vần từ viết 1 lần)
a. om, âm, êm, uông.
b. bông súng, măng tre, cành chanh, làng xóm
c. Con cò mà đi ăn đêm
Đậu phải cành mềm lộn cổ xuống ao.
Download tài liệu để xem chi tiết.
Theo Nghị định 147/2024/ND-CP, bạn cần xác thực tài khoản trước khi sử dụng tính năng này. Chúng tôi sẽ gửi mã xác thực qua SMS hoặc Zalo tới số điện thoại mà bạn nhập dưới đây: